Instance Verification Kit (IVK)
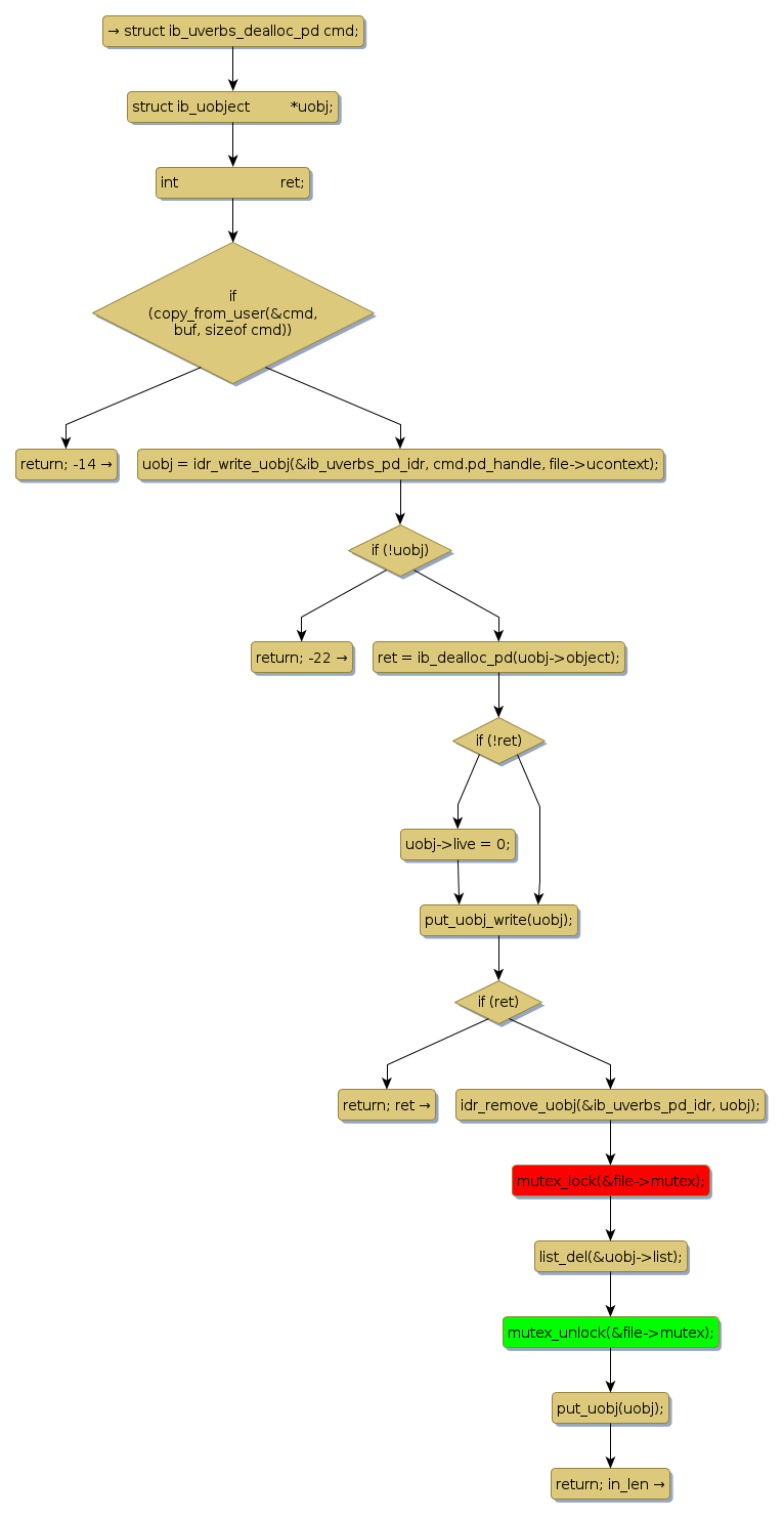
mutex lock @ [16799+25+/linux-3.19-rc1/drivers/infiniband/core/uverbs_cmd.c]
Instance Signature: mutex
|
The Matching Pair Graph:
|
|
Function Name
|
Control Flow Graph (CFG)
|
Events Flow Graph (EFG)
|
Source Correspondence
|
|
ib_uverbs_dealloc_pd
|
|
|
[16250+20+/linux-3.19-rc1/drivers/infiniband/core/uverbs_cmd.c]
|